Hifiberry Digi2 Pro on Pi5

Post Reply
wkl3968
Posts: 91
Joined: Thu Aug 07, 2025 12:22 pm

Hifiberry Digi2 Pro on Pi5

Post by wkl3968 »

I have Hifiberry Digi2 Pro on Pi5. the youtube audio works so far but when connected to hudiy or Android Auto, there is no audio output. any suggestion? below shows the card is detected.

raspberrypi@raspberrypi:~ $ aplay -l
**** List of PLAYBACK Hardware Devices ****
card 0: sndrpihifiberry [snd_rpi_hifiberry_digi], device 0: HiFiBerry Digi+ Pro HiFi wm8804-spdif-0 [HiFiBerry Digi+ Pro HiFi wm8804-spdif-0]
Subdevices: 1/1
Subdevice #0: subdevice #0
card 1: CM47730757 [CM477-30757], device 0: USB Audio [USB Audio]
Subdevices: 1/1
Subdevice #0: subdevice #0
hudiy
Site Admin
Posts: 565
Joined: Mon Jul 14, 2025 7:42 pm

Re: Hifiberry Digi2 Pro on Pi5

Post by hudiy »

You need to check whether all sink inputs created by Hudiy are routed to the correct sink (hudiy_equalizer_sink) and whether hudiy_equalizer_sink itself is routed to your sink created for HiFi Berry.

You can view and adjust the routing generated by PipeWire using qpwgraph. You can install it with the command: sudo apt install qpwgraph
Hudiy Team
wkl3968
Posts: 91
Joined: Thu Aug 07, 2025 12:22 pm

Re: Hifiberry Digi2 Pro on Pi5

Post by wkl3968 »

I have used the qpwgraph to modify the connection and able to channel the audio out correctly. however, the setting is not set correctly every time I restart the pi and my android auto audio is not route correctly. I need to use qpwgraph again to channel the android auto/my phone audio to connect to the right sink. how to set all this correctly?
hudiy
Site Admin
Posts: 565
Joined: Mon Jul 14, 2025 7:42 pm

Re: Hifiberry Digi2 Pro on Pi5

Post by hudiy »

This should be handled automatically by WirePlumber (the PipeWire component that manages audio routing). The state is stored in $HOME/.local/state/wireplumber/default-routes. It’s probably also possible to do this manually using Lua scripts in WirePlumber, but the documentation is unfortunately sparse on this and doesn’t include concrete examples: https://gitlab.freedesktop.org/pipewire ... type=heads

You can also check whether a similar issue has been reported on WirePlumber’s GitLab: https://gitlab.freedesktop.org/pipewire ... r/-/issues

PipeWire and WirePlumber are the components used in Raspberry Pi OS Bookworm for managing audio. They replace the PulseAudio used in previous releases of Raspberry Pi OS.
Hudiy Team
wkl3968
Posts: 91
Joined: Thu Aug 07, 2025 12:22 pm

Re: Hifiberry Digi2 Pro on Pi5

Post by wkl3968 »

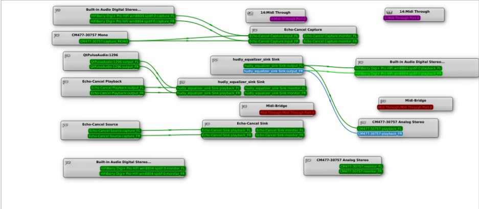
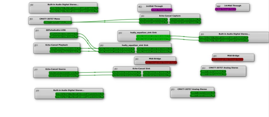
so here are my qpwgraph showing the "As Is - which is default state when the phone plugged in but no audio output" and the the working configuration for Hifiberry Digi2 Pro setup. I need to setup the pipewire to be the working config and I don't know how to start by removing some default connectors if you can compare the two pictures.
Attachments
As Is_hifiberry_digi2Pro_HUDIY.jpg
As Is_hifiberry_digi2Pro_HUDIY.jpg (68.45 KiB) Viewed 752 times
hifiberry_digi2Pro_HUDIY.jpg
hifiberry_digi2Pro_HUDIY.jpg (63.5 KiB) Viewed 752 times
wkl3968
Posts: 91
Joined: Thu Aug 07, 2025 12:22 pm

Re: Hifiberry Digi2 Pro on Pi5

Post by wkl3968 »

Now I got it working as default by using pavucontrol (sudo apt install pavucontrol) to use to pulse audio control system to set the device setting correctly. 1) convert the mic audio to just mono input and 2) set the hifiberry as output only.
Attachments
pavucontrol setting for hifiberrydigi2pro.jpg
pavucontrol setting for hifiberrydigi2pro.jpg (50.03 KiB) Viewed 746 times
Post Reply